探花系列
English
网站探花系列
探花系列概况
探花系列简介
现任领导
历任领导
历史沿革
院徽院训
机构设置
联系我们
师资队伍
外聘专家
教师名录
创新团队
植物免疫研究
果树病害致灾机理及综合防控
果树害虫致灾机理与绿色防控
作物害虫致灾机理及防治
作物病原真菌功能基因组学研究
果树抗病机制及种质创新
作物疫霉功能基因研究与利用
昆虫系统学与多样性
昆虫生理生化与资源昆虫
真菌多样性与真菌病害调控技术研发
植物病毒与病毒基因工程技术研究
微生物多样性与植物病害生物防治
天然产物农药创制与应用
植物源农药研究与开发
分子靶标发现与绿色农药创制
作物病虫害监测与治理
基于AI技术的现代植物保护
作物疫病绿色防控基础
人才培养
本科生教育
专业介绍
教学改革
教学成果
出版教材
学生获奖
规章制度
研究生教育
招生工作
培养工作
学位工作
导师介绍
成果奖励
科学研究
科研项目
科研成果
科教平台
科研团队
党建工作
党建动态
党校工作
学习计划
工会工作
学生天地
团委学生会
学生社团
服务社会
服务动态
中国植病学会抗病育种专委会
中国昆虫学会蝴蝶分会
陕西省植物病理学会
陕西省昆虫学会
陕西省植物保护学会
农业农村部农药检测中心
昆虫博物馆
留坝西洋参试验站
澄城旱塬生态农业试验示范站
人才招聘
下载专区
本科生
研究生
教职工
博士后
探花系列 动态
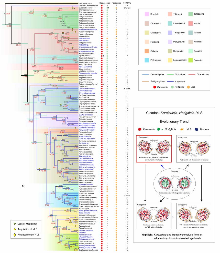
探花系列 魏琮教授课题组蝉科昆虫与微生物协同演化研究取得新突破
近日,探花系列 魏琮教授课题组在Nature Communications上发表了题为“Genome degradation results in nested symbiosis and endosymbiont replacement in cicadas”的研...
2025/11/19
探花系列 果树病害致灾机理及综合防控团队在真菌染色体水平进化机制研究中取得新...
近日,探花系列 果树病害致灾机理及综合防控团队在Molecular Ecology Resources上发表了题为 “High-Quality Genome Assembly of Diplocarpon coronariae Unveils LTR Retrotr...
2025/11/04
19
11月
探花系列 魏琮教授课题组蝉科昆虫与微生物协同演化研究取得新突破
18
11月
探花系列 首批“人工智能+课程”建设项目结题
13
11月
探花系列 荣获第五届全国大学生植物保护专业能力大赛团体一等奖
11
11月
探花系列 黄丽丽教授当选中国植物保护学会第十四届理事会副理事长
10
11月
咸阳市农业农村局来访交流 校地合作共促发展
07
11月
筑牢安全防线 提升实战经验
06
11月
指尖触“绿”愈身心 微景筑梦汇诗意-苔藓微景观生态瓶制作活动顺利举行
更多>>
通知公告
2025/11/20
探花系列 关于开展2026年博士研究生“申请-审...
2025/11/20
探花系列 关于开展2026年硕博连读方式攻读博士...
2025/11/19
关于举办第十二届国际青年学者论坛植保分论坛的通知
2025/11/18
探花系列 公共平台2025年大型仪器设备应用技术培训(第...
2025/11/14
关于2025年罗氏诊断中国医学及生命科学教育基金院...
2025/11/12
关于组织举办第三届全国大学生职业规划大赛院级选拔赛...
2025/11/11
探花系列 公共平台2025年大型仪器设备应用技术培训(第...
更多>>
学术讲座
关于举办植物保护学前沿进展系列讲座之(三)的通知
讲座时间
2025年11月21日(星期五)上午9:00
关于举办植物保护学前沿进展系列讲座之(三)的通知
报告题目:植保前沿进展、科学选题与科技论文写作
报告人:崔晓峰 研究员
关于举办2025年植保论坛系列学术报告会(二十一)的通知
讲座时间
2025年11月20日下午14:30
关于举办2025年植保论坛系列学术报告会(二十一)的通知
报告题目:人类迁移与农业耕作制度改变对小麦赤霉菌群体进化和和生态适应性影响
报告人:刘太国 研究员
关于举办第十二届国际青年学者论坛植保分论坛的通知
讲座时间
2025年11月21日下午2:30
关于举办第十二届国际青年学者论坛植保分论坛的通知
报告题目:Potassium (K+) channels: novel targets for pest control等系列报告
报告人:李芝霖等青年学者
关于举办2025年探花系列 学术沙龙(六)的通知
讲座时间
2025年11月7日(周五)下午15:00
关于举办2025年探花系列 学术沙龙(六)的通知
报告题目:植物病理学科研新进展
报告人:孙丽英 汤春蕾
关于举办植物保护学前沿进展系列讲座之(二)的通知
讲座时间
2025年10月25日(星期六)下午16:00
关于举办植物保护学前沿进展系列讲座之(二)的通知
报告题目:Molecular Mechanism of Plant-Pathogen Interaction
报告人:Matthieu Joosten 研究员
更多>>
学术成果
Nactivation of a Wheat Ribosomal Silencing Factor Gene TaRsfS Confers Resistance to Both Powdery Mildew and Stripe Rust
Ruobing Li, Yaqi Tang, Qiao Wang, Bingjie Zhao, Wenwen Su, Baotong Wang*, Qiang Li*. Nactivation of a Wheat Ribosomal Silencing Factor Gene TaRsfS Confers Resistance to Both Powdery Mildew and Stripe Rust. Plant, Cell & Environment. 2024.
查看详情 >
VmRDR2 of Valsa mali mediates the generation of VmR2-siR1 that suppresses apple ...
Changes in planta K nutrient content altered the interaction pattern between Nic...
Unveiling the A-to-ImRNA editing machineryand its regulation and evolution in fu...
Adaptive regulation of miRNAs/milRNAs in tissue specific interaction between app...
Stripe rust effector Pst03724 modulates host immunity by inhibiting NAD kinase ...
Facultative symbiont provides fitness benefits to the grain aphid, but not to pa...
学生工作动态
探花系列 荣获第五届全国大学生植物保护专业能力大赛团体一等...
“虫趣融微景,科普润童心”——昆虫微景观捐赠暨科普进...
访企拓岗搭桥梁 看望学子促成长
赴贵州开展访企拓岗
14
11月
“植遇・花开” 工作室开课!助力农林类女大学生解锁职场礼仪 “必修课”
13
11月
探花系列 荣获第五届全国大学生植物保护专业能力大赛团体一等奖
13
11月
精准讲解选调政策 系统赋能公职面试
13
11月
党建引领育新苗 红船精神铸初心
12
11月
探花系列 党委第31期入党积极分子线下专题培训顺利结束
探花系列 信箱
院务公开
就业信息
人才招聘
校友工作
会议室预约
黑料不打烊-黑料不打烊吃瓜官方曝光
草榴-草榴入口
韩国三级-韩国三级在线
福利姬-福利姬网站
17直播-17直播官方下载